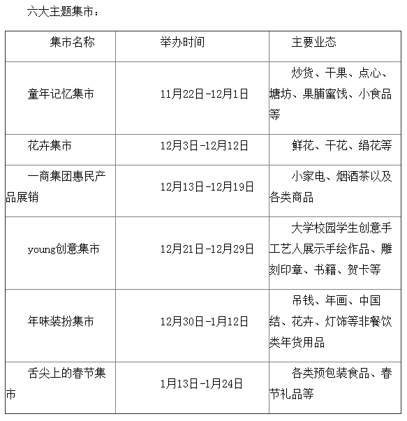
为推动夜间经济冬春持续运行,打造可持续高品质发展2.0版,红桥区运河新天地夜市津味民俗文化美食街将于11月22日(星期五)晚上开街,六大主题集市、四项保障措、一系列优惠将集中亮相,让冬季夜间经济更加美好。
为了符合冬季运营特点,津味民俗文化美食街配备了封闭玻璃商亭,增加了供暖和遮风避雪设施,增加了3个球型网红星空帐篷和1个欧式婚礼户外帐篷,室内经营面积累计增加了300平米,帐篷内提供了休闲座椅、暖炉、排风等设备,最大程度给消费者提供便利性。
美食街不再局限于“吃”,本次升级,增加了蹦床、套圈、飞镖、打枪、摇摇车、淘气堡、旋转木马、真人抓娃娃、碰碰车等设施,让孩子们在美食街里能玩的开心。
美食节还利用原有8个色彩艳丽的热气球作为地标亮点,共设置32个商户,打造气球主题餐厅。根据消费者需求不断调整业态,引入冬季相事宜的砂锅、羊汤、花甲粉、烧烤、麻辣烫、炸鸡等产品。包括户部巷大面筋、奔波霸网红饮品、降龙爪爪、好味烧、胖胖脆皮玉米、多奇亚等网红商户和耳朵眼、津老味煎饼馃子、骆驼房子烧鸡、至美斋、红旗饭庄、小李烧鸡、穆民小吃等老字号商户。
为了方便市民前来逛夜市,夜市街区的两个主入口,即南运河北路和天津市民俗文化宫(新三条石桥与南运河南路交口处)累计设置免费停车位近200个,对原有时空走廊、中央舞台、潞河督运图、运河文化广场等设施进行修缮美化。

记者了解到,所有封闭暖棚向市民免费开放,部分市集摊位免费出租。开街期间主办方还推出了很多优惠活动,微信朋友圈转发集赞享受四重福利,单日累计消费满100元赠送一张游艺免费体验券,运营方发行700份试吃美食,消费即送“游艺设施现金抵用券”,小李烧鸡、津老味煎饼果子、骆驼房子、脆皮玉米、小龙田记、秦棒记、好味烧、大成盛记等八家餐厅推出几类满减活动。(赵颖妍)




不良信息举报中心
不良信息举报平台
黑猫投诉
广告刊例